Eu vou fazer Mapa mental de biologia – Botânica
Descrição do Serviço
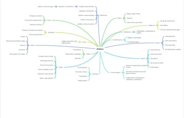
Índice de Temas Abrangidos:
Classificação dos Grupos Vegetais: Diferenças fundamentais entre Briófitas, Pteridófitas, Gimnospermas e Angiospermas.
Ciclos Reprodutivos: Alternância de gerações (Haplodiplobionte), destacando as fases de gametófito e esporófito.
Histologia Vegetal: Breve resumo dos tecidos de condução (Xilema e Floema), sustentação e revestimento.
Órgãos Vegetativos: Funções básicas de raiz, caule e folha.
Novidades Evolutivas: Destaque para o surgimento de sementes, vasos condutores e frutos.
Diferenciais deste Documento:
Visual Intuitivo: Uso de cores distintas para cada grupo vegetal, facilitando a memorização visual.
Focado em Exames: Contém as palavras-chave que mais caíram nos vestibulares e no ENEM nos últimos anos.
Síntese Eficiente: Ideal para revisões rápidas de véspera de prova.

Último acesso: 16/01/2026 10:39:44